北京积分落户初核结果可查,有异议可申请复核!

发布:2020/2/8 12:33:52 浏览:148
北京积分落户初核结果可查,有异议可申请复核!

房产营销助手是一款专业针对房产经纪人发布房源信息群发的软件,通过一键群发,可以把信息发布到各大知名房产门户网,第一时间抓住客户!其拥有免费房源群发、房产系统、房源自动刷新、房源管理软件、房源信息群发等多功能!房产营销助手房源群发器,是一款非常不错的房产小秘书,欢迎来电咨询!


北京积分落户申报流程包括8项,分别为:系统注册、关联单位、积分填报、确认提交、数据核查、查看初审结果、复查及现场审核、发布及公示。目前,北京积分落户已经入复查阶段。


7月31日至9月4日期间,北京积分落户进行现场审核和复查,单位经办人员需携带单位介绍信、本单位名下需要现场审核人员的《授权委托书》(复查需携带)和相关材料,到区积分落户服务窗口现场提交。


一、如何查看积分落户的初核结果?

在积分落户的数据核查阶段,系统会将申请人填报的大部分积分指标信息发送至市级各部门进行核查。在这个阶段会进行信息自动化比对核查,核查结束后,在复查阶段可登陆系统点击“核查结果”查看积分指标信息的初核结果


二、有异议如何申请复查?

1.什么情况可以申请指标信息复查

申请人对下列指标的审查结果有异议的,可在复查阶段一次性提出复查申请:

(1)合法稳定住所指标自有住所信息

(2)创新创业指标奖项信息

(3)荣誉表彰指标荣誉称号信息

2.现场指标信息复查申请流程

(1)对合法稳定住所指标自有住所信息、创新创业指标奖项信息、荣誉表彰指标荣誉称号信息的初核结果有异议的,请申请人登录积分落户在线申报系统集中提出一次复查申请。

(2)申请人在系统中提交的复查申请无需单位审核,系统将直接显示提交成功。如果申请人需要退回复查申请,可由用人单位登录系统进行“退回”操作。如果申请人需要修改复查申请,可在用人单位进行“退回”操作后,修改并再次提交。


特别提示:

(3)对自有住所信息提出复查申请的,仅在系统中提交复查申请即可,无需提交书面材料。

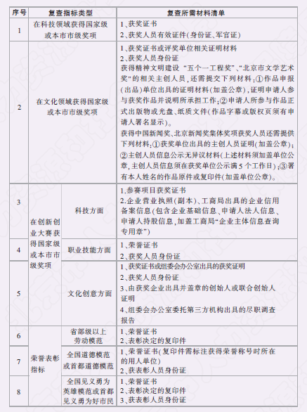
(4)对创新创业指标奖项信息、荣誉表彰指标荣誉称号信息提出复查申请的,需按照下表准备好相关材料(原件及复印件一式两份)交单位经办人员。

创新创业指标、荣誉表彰指标复查材料创新创业指标、荣誉表彰指标复查材料

(5)区积分落户服务窗口当场出具复查材料接收单一式两份,与单位经办人员分别签字确认,各存一份备查。


三、哪些情况需要进行现场审核?

以配偶自有住所、在京投资企业纳税积分的,需现场审核夫妻关系证明、投资企业纳税情况。

审核流程:


  1. 申请人下载填写《授权委托书》,申请人和单位经办人员分别签字、单位盖章,并准备好相关材料交单位经办人员:


(1)以配偶自有住所积分的

结婚证或离婚证(含离婚协议书)或加盖查档专用章的离婚登记档案复印件或人民法院生效离婚判决书(一审判决书同时提供生效证明)或调解书等材料。(原件复印件一式两份)


(2)以在京投资企业纳税积分的

单位经办人员可在区积分落户服务窗口直接签字确认。

(该项指标已实现与税务部门、工商部门提供的数据进行比对核查,不需要提供纳税证明和企业章程。)


2.经现场审核无误后,区积分落户服务窗口当场出具现场审核确认单一式两份,与单位经办人员分别签字确认,各存一份备查。

来源:北京市人力资源和社会保障局-北京市积分落户服务专栏



推荐

联系我们

你还可拨打一对一咨询电话 186 8031 0087 (7*24小时在线)

X

客服微信

©2021-2022 粤ICP备17108075号 8.fangruan.com
深圳市房软技术有限公司 深圳市龙岗区大运软件小镇1栋403